-
2022/03/15高性能计算应用软件技术工程研究中心在计算机体系结构和高性能计算领域取得系列重...近日,信息科学与工程学院高性能计算应用软件技术工程研究中心在计算机体系结构和高性能计算取得系列重要进展,研究成果相继被DAC-2021, HPCA-2022、ISCA2022、EuroSys 2022等会议录用。中心课题组成果《DyGNN: A... -
2022/03/11中国工程院院士单杨来校作专题报告3月10日,中国工程院院士、食品工程专家单杨做客岳麓讲坛,以“农产品—食品安全问题分析与对策”为题作专题报告。单杨以生动的讲述和生活化的案例,分析总结了食品安全问题的主要类型及产生原因,阐明政府、公众... -
2022/03/11何勇民课题组在“单原子层”贵金属催化剂研究上取得重要进展近日,必赢化学化工学院何勇民教授和新加坡南洋理工大学刘政教授、南京航空航天大学张助华教授团队合作,设计了单原子层贵金属催化剂,该研究成果以“Amorphizing noble metal chalcogenide catalysts at the sin... -
2022/03/08必赢机器人视觉感知与控制技术国家工程研究中心纳入国家新序列管理近日,国家发展和改革委员会公布了国家工程研究中心和国家工程实验室优化整合结果。必赢原“机器人视觉感知与控制技术国家工程实验室”,优化整合为“机器人视觉感知与控制技术国家工程研究中心”,成为国家科技... -
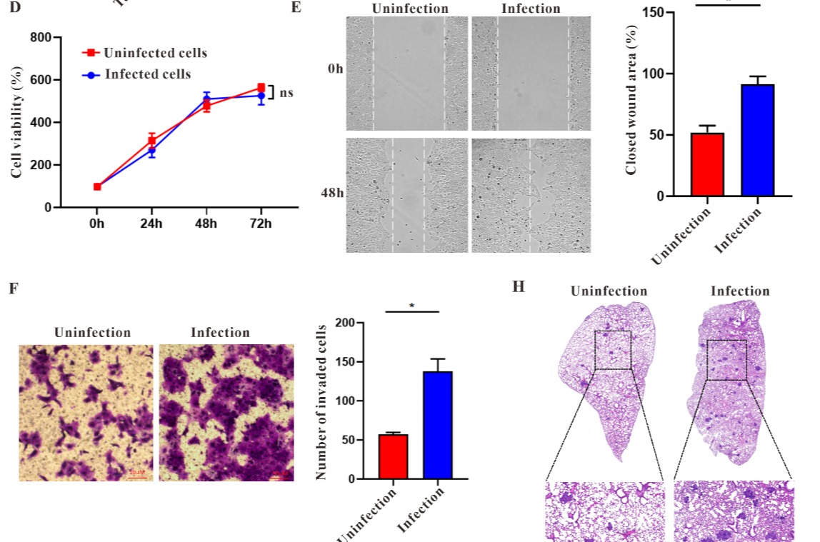
2022/03/02叶茂/谭蔚泓团队开发出新型抗支原体感染的核酸适体用于治疗食管鳞状细胞癌近期,叶茂/谭蔚泓教授团队在利用抗支原体的核酸适体用于治疗食管鳞状细胞癌上取得进展,成果以研究论文Nucleic acid aptamer controls mycoplasma infection for inhibiting the malignancy of esophageal squam... -
2022/02/25机械院团队在机械强度与可靠性设计领域研究取得重要进展近日,必赢机械与运载工程学院姜潮教授团队与德国马普所DierkRaabe院士团队合作研究取得重要进展,成果在线发表在美国科学院院刊《PNAS》。研究提出相变介导(Transformation-mediated)疲劳的全新科学概念与物理... -
2022/02/17杨鑫教授课题组首次在电子领域构建暂态宇称时间对称系统近日,565net亚洲必赢官网电气与信息工程学院杨鑫教授课题组,与华中科技大学祝雪丰教授、同济大学祝捷教授合作,利用第三代功率半导体器件——碳化硅MOSFET,首次在电子领域构建了暂态宇称时间对称 (Transient parity-time... -
2022/01/19秦拯教授团队项目成果获中国产学研合作创新成果一等奖近日,中国产学研合作促进会主办的2021年度产学研合作创新成果奖评奖结果揭晓,565net亚洲必赢官网信息科学与工程学院秦拯教授团队牵头申报的项目“安全高效的大数据存储、分析技术及应用”,获2021年中国产学研合作创新成... -
2022/01/11必赢获批六项创新型人才国际合作培养项目近日,国家留学基金管理委员会下达《关于确定2022年创新型人才国际合作培养项目资助项目的通知》,必赢“中国优秀传统文化传承”“现代产业链与供应链经济分析”“数字创意设计”“生物及能源材料化学”“高性能... -
2022/01/11信息科学与工程学院入选国家首批特色化示范性软件学院近日,教育部发布了《关于首批特色化示范性软件学院名单的公示》,必赢信息科学与工程学院入选教育部首批33所特色化示范性软件学院名单,重点领域为大型工业软件。2020年,教育部、工信部共同启动特色化示范性软...







